Om oss

Stolthet – Kunnskap – Nærhet

Historien

Arvid Emilsen var en fiskerbonde fra Lauvøya i Nærøysund kommune.

I 1964 kjøpte Arvid og sønnene Jan Tore og Trond, fiskebåten Lønningdal (65 fot). Det ble også investert i kai og sjøhus.

På begynnelsen av 70-tallet var fiskerinæringen preget av stor usikkerhet knyttet til myndighetenes reguleringer av fisket.

Inspirasjon fra pionerene på Hitra

På Hitra satte Grøntvedt-brødrene i 1970 ut 20 000 laksesmolt i overflate merder. Dette ble en økonomisk suksess som ble omtalt i media.

Arvid leste om dette i avisene og reiste på en studietur til Hitra. Interessen for oppdrett var tent, og han var overbevist om at oppdrett av laks var fremtiden. Tanken var først å ha oppdrett som en attåtnæring, men Arvid hadde større visjoner.

Konsesjonen som startet eventyret

Stortinget vedtar i 1973 en konsesjonslov basert på innstilling fra Lyse-utvalget. Arvid, Jan Tore og Trond søkte samme år om konsesjon, og ble høsten 1974 tildelt konsesjonsnummer NTv4.

Våren 1975 ble de første 5 000 smoltene satt ut i egenproduserte merder. Laksen ble slaktet i sjøhuset etter ca. 1,5-2 år.

Kombinasjon av fiske, gårdsdrift og oppdrett

De første årene hadde Arvid ansvar for røkting av laksen, kombinert med gårdsbruk og fiske. Jan Tore og Trond drev fiske med Lønningdal, og alt overskudd fra fisket gitt til finansiering av oppdrettsvirksomheten. Jan Tore og Trond bisto med røktingen av laksene når de var hjemme.

I 1977 bestemte de seg for å satse for fult på oppdrett, og samme år ble Lønningdal kondemnert. Lakseeventyret var for alvor i gang.

Etter hvert trakk Arvid seg ut av den aktive driften, og konsentrerte seg om å lage verdens beste røkelaks basert på gamle familieoppskrifter. Arvid gikk bort i 2002.

Trond tok over som daglig leder i 1985, mens Jan Tore hadde ansvar for slakteri og brønnbåt.

Ny ledelse og viktige endringer

I 2017 overtok Roy Emilsen som daglig leder.

I 2018 ble slakteriet nedlagt etter 43 års drift, og Jan Tore ble pensjonist. All laks er siden slaktet hos Sinkaberg AS.

Trond pensjonerte seg i 2017, og sitter i dag i styret til Emilsen Gruppen AS.

50-årsjubileet i 2025

I mai 2025 feiret Emilsen Gruppen sitt 50-årsjubileum med en storstilt folkefest, hvor over 2 500 besøkende deltok. Arrangementet inkluderte undervisningsdag for barn og ungdom, åpen dag for hele kommunen, og festkveld med taler og underholdning. Jan Tore kunne dessverre ikke delta, men fikk med seg festkvelden via livestreaming til sykesengen. Han gikk dessverre bort kort tid etterpå.

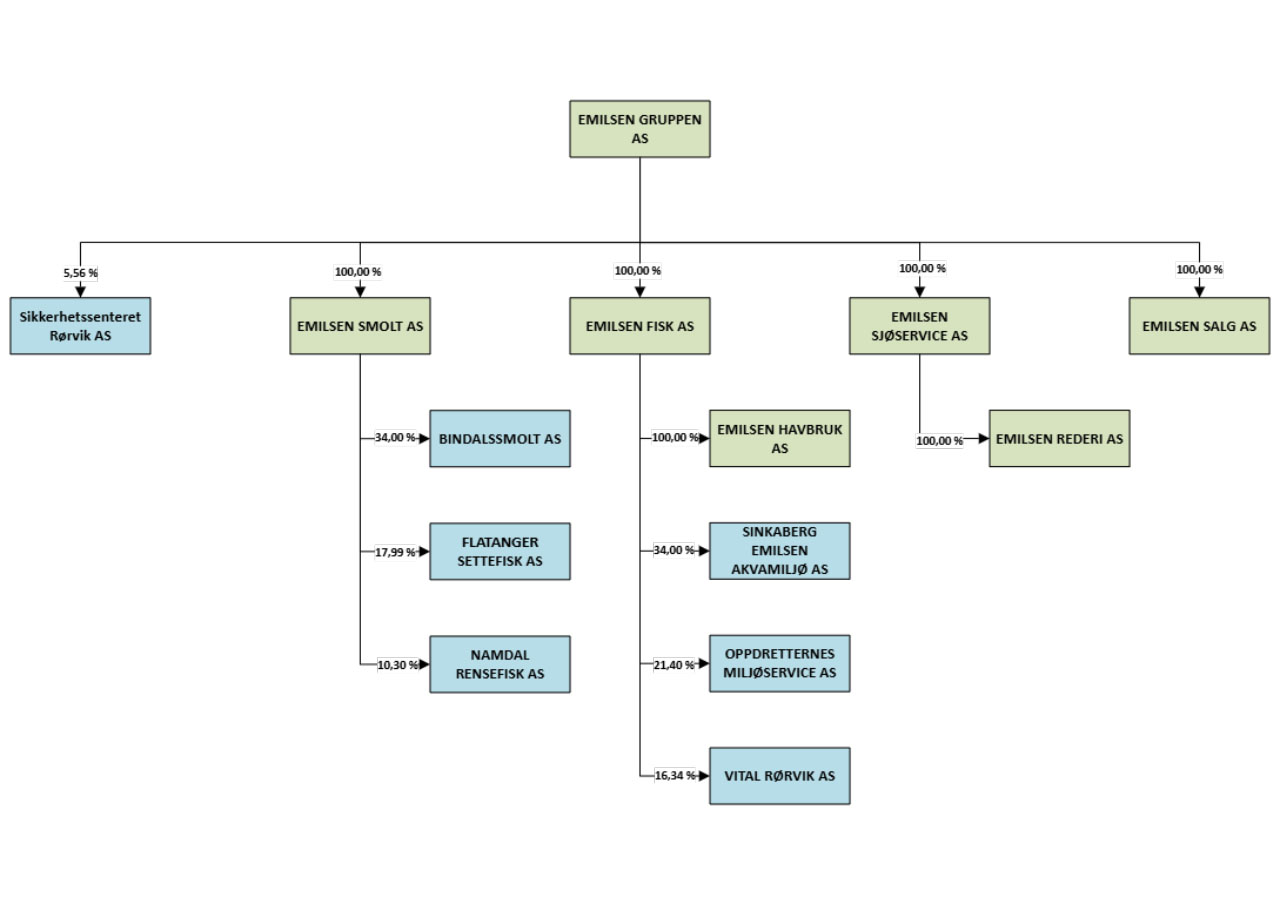
I dag er Emilsen Gruppen AS et konsern som driver med virksomhet innen oppdrett, rederi og eiendom. Oppdrettsvirksomhet drives i dag gjennom Emilsen Fisk AS og datterselskapet Emilsen Havbruk AS.

I dag er det Roy Emilsen som leder bedriften, og Emilsen-familien er fortsatt aktiv i konsernet. Tre generasjoner er involvert i styre, ledelse og drift i konsernet.

Fremtidsutsikter

Vi er en forholdsvis liten aktør i en stor bransje, men vi er stolte over vår historie og vår virksomhet. Fra 1975 og til i dag har vi stått oppreist gjennom utallige utfordringer. Vi er klar til møte fremtidens utfordringer som blant annet vil medføre ytterligere økt fokus på blant annet klimaendringer, miljø, dyrehelse og teknolog. Verden er i stadig endring, noe som medfører økt krav om at også vi må endre oss. Konsernet Emilsen Gruppen er godt rigget for fremtiden, og eventyret har så vidt begynt. Vi gleder oss til fortsettelsen.

Jan Tore, Arvid og Trond. Lønningdal i bakgrunn.

Arvid håndfôrer fra en av våre hjemmelagde merder.

Eierskap

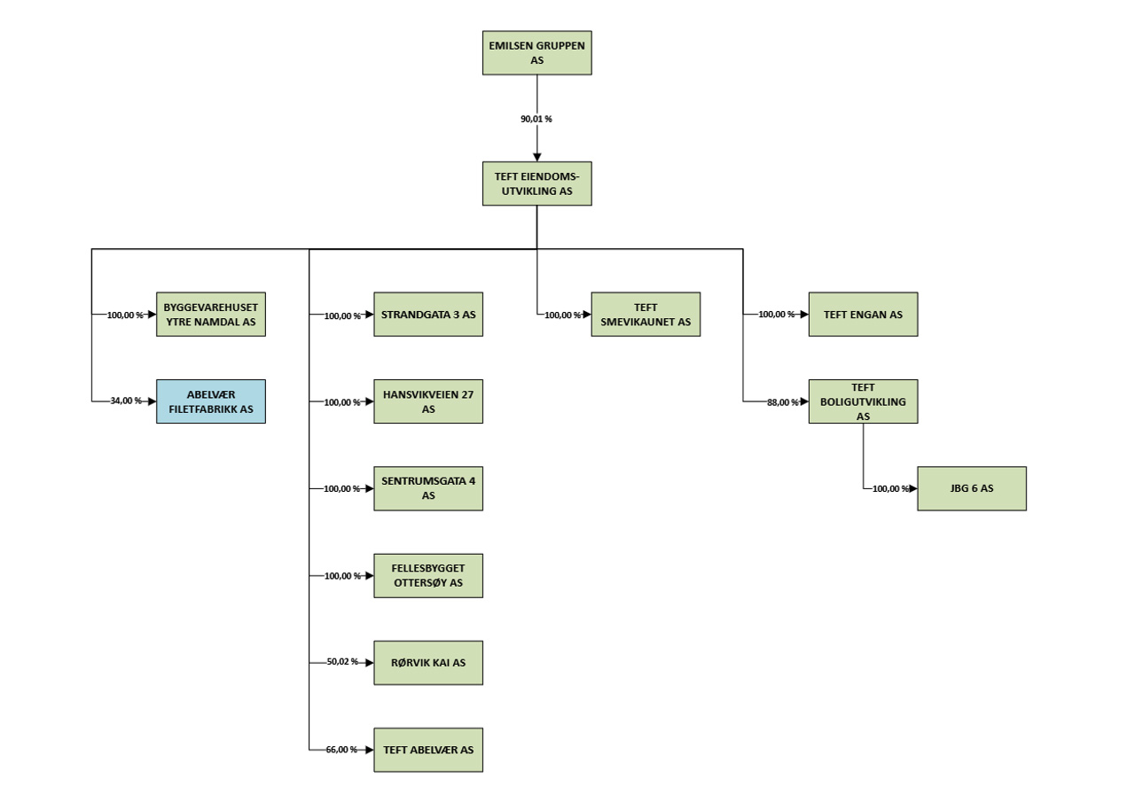
Emilsen Gruppen AS driver virksomhet innen oppdrett, rederi og eiendom.

Figurene nedenfor viser konsernets eiere, hvilke selskaper som inngår i oppdretts- og rederivirksomheten, og hvilke selskaper som inngår i eiendomsvirksomheten.

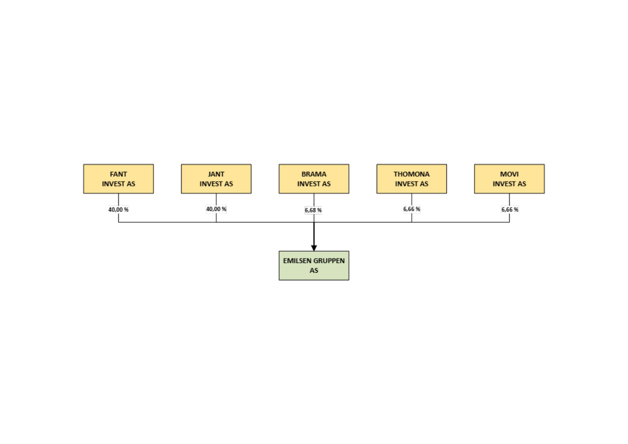
Konsernets eiere

Eierstruktur for oppdretts- og rederivirksomheten

Eierstruktur for eiendomsvirksomheten